Schema Electrique Voiture 12v

Schema Electrique Autoradio

Schema Electrique Autoradio

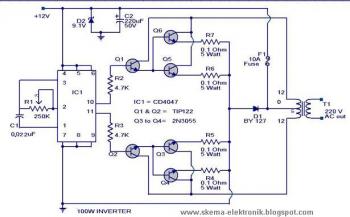
Onduleur 220v Ac 100 Watt 12v Dc Detecteur De Metaux Micro

Onduleur 220v Ac 100 Watt 12v Dc Detecteur De Metaux Micro

Schema Branchement Electrique Voiture Electrique Enfants Youtube

Schema Branchement Electrique Voiture Electrique Enfants Youtube

ᐈ Schema Electrique Renault Megane 2 Player Top

ᐈ Schema Electrique Renault Megane 2 Player Top

Schema Electrique Fourgon Et Camping Car 8 Exemples

Schema Electrique Fourgon Et Camping Car 8 Exemples

Schema Electrique Rampe De Phares Blog Oreca Store

Schema Electrique Rampe De Phares Blog Oreca Store

Le Relais Principe De Fonctionnement Astuces Pratiques

Le Relais Principe De Fonctionnement Astuces Pratiques